歡迎訪問大東海泵業無錫有限公司網站,我公司是一家專業的潛水泵生產廠家。在您需要潛水泵選型時,我們將會提供準確的潛水泵型號、潛水泵價格等售前服務,以供您的參考選擇。本條產品資訊是關于深井潛水泵使用和維護的知識:

在您選擇與使用
深井潛水泵時,請您仔細閱讀本說明書。使用深井潛水泵前簡要檢查與注意事項如下:
(一)井徑的檢查:
機組安裝前,檢查井的內徑是否符合機組下井部分外形尺寸的要求。
(二)檢查潛水電機腔內的液體與絕緣電阻
檢查潛水電機內腔是否按規定已充滿蒸餾水或潔凈清水,注水一定要認真防止假滿,如果發現沒有充滿,必須補足。
潛水電機的引出電纜在連接配套電纜前,需用500伏兆歐表測量潛水電機繞組對機殼的絕緣電阻,其數值應不低于150MΩ的要求。
(三)檢查機、泵安裝尺寸
潛水泵與潛水電機需要現場組裝時,必須檢查潛水電機與潛水泵的配套尺寸,嚴格控制深井潛水泵的竄動量(一般在1-2mm左右),并要求在聯軸器處盤動深井潛水泵均勻轉動,無卡滯現象。
(四)檢查動力電纜的接頭絕緣與密封處理
深井潛水泵下井前,潛水電機引出電纜與配套動力電纜連接時,必須將電纜接頭處進行可靠密封,各相芯線不得相互交叉。
(五)檢查深井潛水泵的使用條件
(六)檢查深井潛水泵電氣保護裝置
深井潛水泵在初次(不經常)啟動或電網容量較小時,******采用降壓啟動。深井潛水泵控制柜的容量應與潛水電機的功率相對應。如客戶自行配制控制柜,則控制柜必須配有短路、缺相、過流及丟轉延時跳閘等保護裝置,動作靈敏可靠,以保證深井潛水泵的安全運行,深井潛水泵每次啟動間隔時間最少為20分鐘。
(七)檢查電源電壓
電壓380V偏差不超過±5%,頻率50Hz偏差不超過±1%的三相交流電源(特殊電壓或特殊頻率需提前訂購),電壓太高或太低都會影響深井潛水泵的正常使用,嚴重時會使深井潛水泵的電機繞組損壞。
(八)檢查深井潛水泵揚程選擇是否適當
確保實際需要揚程和深井潛水泵的額定揚程相符,才能保證深井潛水泵可靠運轉,充分發揮深井潛水泵效能,深井潛水泵額定揚程和實際需要揚程之差,一般不超過額定揚程的20%。
(九)檢查動力電纜的固定
裝卸深井潛水泵時,決不可拖拉電纜,防止潛水電機內部電纜接頭的損壞,引起漏水或漏電的嚴重事故。下井時不能讓電纜處于自由懸掛狀態,因為當電纜線足夠長時,電纜線的本身自重會導致電纜的過度拉伸或損壞,每隔3-6米的距離,要用專門的電纜夾,將電纜固定在出水管上。
(十)檢查深井潛水泵的潛水深度
對深井潛水泵來講,深井潛水泵的潛水深度指井水的動水位到深井潛水泵的距離。正確的浸水深度應不小于3米,但不得大于70米,深井潛水泵底部距離井底不小于5米。浸入深度太淺,深井潛水泵抽水時可能有部分空氣泡吸入,影響深井潛水泵的出水量及使用壽命;浸水深度太深,容易引起機械密封泄漏以及潛水電機繞線組絕緣電阻下降。
一、深井
潛水泵產品概述
(一)深井潛水泵的介紹、用途與特點
1、深井潛水泵的介紹、用途
深井潛水泵是由YQS型潛水三相異步電動機和QJ型潛水泵組成,是從深井中提水的重要設備,使用時整個深井潛水泵機組完全浸入水中工作,把地下水提取到地表,廣泛用于從深井中提取生活用水;城市、工礦企業給排水,工業冷卻;農業排灌、園林噴灌;海水提升、填海造地真空預壓降水,潛熱水電泵還可用于地熱的開發利用、溫泉洗浴、供暖系統等。
2、深井潛水泵的主要特點
潛水電機、潛水泵為獨立分體設備,工作時通過聯軸器直接連為一體潛入水中,其特點為:無噪音、不污染水質、不需要泵房建筑,結構簡單緊湊、體積小、重量輕,安裝、使用、維護方便,效率高、運轉安全可靠等。
(二)深井潛水泵的工作原理與產品結構說明
1.工作原理
深井潛水泵完全潛入水中,吸入口和泵流道內充滿水。潛水電機啟動后拖動水泵葉輪高速旋轉,在離心力的作用下,葉輪流道里的水向外射出,壓入導流殼,此時在葉輪入口處就形成真空低壓區,水井(池)的水在外界大氣壓下經吸入口流入泵內,繼而吸入的水又被葉輪甩出,經過導流殼進入抽水管。泵的葉輪不斷旋轉,連續吸水、壓水,水源不斷地從低處被抽吸上來,揚到高出或遠方。
2.本公司產品結構、說明
(1)產品結構分解(見圖一):
水泵部分主要由泵軸、進水節、葉輪、導流殼、橡膠軸承、逆止閥體(選裝件)等件組成。
電機部分主要由底座、調節套、止推軸承、滑板、下導軸承、上導軸承、定子、密封、轉子、甩砂環、電纜等件組成。
(圖一)產品結構圖

(2)產品結構說明:
①潛水電機為充水濕式潛水三相異步電動機,電機腔內充滿潔凈清水,用于冷卻電機和潤滑軸承,電機底部的調節套用于調整由于電機溫升變化引起的機體內部水的脹縮壓差。
②為了防止井水中的砂粒進入潛水電機內部,電機上端軸伸處裝有骨架油封,并安裝一甩砂環,組成防砂結構。
③為了防止啟動時水泵軸上竄,水泵軸和電機軸由聯軸器聯為一體,并在電機下部安裝上止推軸承。
④電機和水泵軸承的潤滑均為水潤滑。
⑤電機定子繞組采用優質耐水繞組線,并根據環境水溫的不同,采用不同耐高溫等級的繞組線。
⑥深井潛水泵為單吸多級立式離心泵。
⑦深井潛水泵每級導流殼中裝有一個橡膠軸承;葉輪用錐形套固定在泵軸上;導流殼采用螺紋或螺栓聯成一體。
⑧高揚程深井潛水泵上部裝有逆止閥體,避免停機時水垂造成機組破壞。
(三)本公司生產的產品及特點
1、本公司生產的產品型號:
本公司專業生產QJ型全系列深井潛水泵,潛水泵型號有150QJ, 175QJ,200QJ,250QJ,300QJ,350QJ等,流量5-600立方,揚程從6米-600米,適用電壓380-660V;產品范圍規格齊全、品種繁多。
2、本公司生產的產品特點:
(1)本公司生產的深井潛水泵的動力源—潛水電機,聘請專家全新設計,各機座號的單機******功率比GB/T2818-2002增加,產品性能優良,啟動性能好,轉速高,效率和功率因數分別比國家標準提高了1~2% 。
(2)本公司深井潛水泵葉輪、泵殼設計合理,單級揚程高,軸向力小運行穩定可靠。
(3)本公司產品較老產品尺寸縮短、重量減輕,更加便于運輸與安裝。
(4)本公司深井潛水泵機組效率高,降低了能耗,具有明顯的節能效果。
二、
潛水泵的使用條件與技術要求
(一)使用條件
1.供電:
(1)電壓380V偏差不超過±5%,頻率50Hz偏差不超過±1%的三相交流電源(特殊電壓或特殊頻率需提前訂購)。
(2)變壓器的容量滿足電機功率需求,負載功率不應超過其容量的75%。
2.水質(水質超標需提前訂購):
(1)無腐蝕性清水,水溫不高于20℃;
(2)水中含砂量(固體雜質含量即質量比)不大于0.01%;
(3)酸堿度PH值在6.5~8.5范圍內;
(4)水中硫化氫的含量不大于1.5mg/L;
(5)水中氯離子的含量不大于400mg/L 。
3.井的涌水量
井的涌水量應能滿足深井潛水泵的出水量和連續運轉,深井潛水泵的出水量應控制在額定流量的0.7~1.2倍。
(二)技術要求
1.潛水電機內腔必須充滿蒸餾水(或潔凈的清水)。
2.深井潛水泵必須完全潛入水中工作,且至少浸入動水位3米以下,浸入靜水位以下不得大于70米,電機底部距離井底不小于5米。
3.深井潛水泵應垂直于井內立式使用(其他使用方式需提前訂購)。
4.深井潛水泵必須按要求規定匹配電纜,并且選用專用的深井潛水泵電氣控制裝置(含有短路、缺相、過流、過載保護功能)。
5. 深井內徑不小于相應的機座號,井管內壁應平直、光滑不得有凸起或井管錯位現象。
三、深井潛水泵產品型號及技術參數
(一)本公司產品型號與技術參數
1、型號含義:

2、產品型號及性能參數:(見下表)
※注:若因我公司技術改進而改變以上深井潛水泵主要數據,請以本公司深井潛水泵銘牌上數據為準。
四、深井潛水泵的選型
(一)了解具體使用需求與條件
即:所需流量的大小、揚程高低、變壓器配置、使用水質、使用環境
(二)選擇深井潛水泵機座號
根據已有的井徑選擇深井潛水泵(井徑系列)的機座號(100mm、150mm、175mm、200mm、250mm、300mm、350mm等),深井潛水泵機座號應小于或等于深井的內徑。
井徑為200mm(8″)可選擇機座號為200QJ及以下系列的深井潛水泵,如200QJ、150QJ系列。井徑為250mm(10″)可選擇250QJ或200QJ以下系列的深井潛水泵。
選用時,如果井深超過200米,應根據打井資料,并考慮井垂直度。如果井垂直度不夠,應選用小一個系列深井潛水泵,如250mm徑選擇200QJ系列,以防止電泵卡死下不去。對選用各機座號的大功率潛水電機,應保證電機表面的水流速大于0.5m/s,否則在電機外應加裝吸入罩。
(三)、選擇深井潛水泵的流量
根據機井的******涌水量(查看打井資料)可選定水泵的流量。選擇時根據深井潛水泵的流量應小于井的******涌水量的原則,確定出所選泵型的流量。如井的******涌水量為60立方米/小時,可選擇泵的流量為50立方米/小時或32立方米/小時,否則,當選泵的流量大于機井的******出水量時,濾水管(花管)的臨界滲透流速大于含水層的******允許滲透流速,將會引起含水層中的砂粒移動,造成井內泥砂流淤積,嚴重時會引起機井坍塌報廢。
(四)、 選擇深井潛水泵的揚程
根據所需的揚水高度和整個管路系統損失,在已選定的泵流量情況下,選擇泵的揚程。為了確保揚水可靠,所選深井潛水泵的銘牌揚程應略大于實際需要揚程。
H銘牌=(1.02~1.05)H實際 H實際=H凈+H損
式中 H凈:進、出水面的實際垂直高度差,m;
H損:揚水管路水頭損失之和,m。揚水管損失為沿程損失和局部損失之和。不同流量下不同規格鋼管的每百米管路損失可由表(下表)中的數值確定。從表上可看出,一定規格的潛水泵在額定流量下,揚水管越細,損失越大;揚水越低,揚水管越粗,損失越小;揚水越高,通常揚水管徑比泵出水口略大或相等,以減小管路損失。

深井潛水泵的進水口應淹沒在動水位下3米,且深井潛水泵機組下端與井底應保持不低于5米的距離。揚水管長度可根據動水位深度確定,考慮到動水位的波動,確定揚水管長度時可適當增加深井潛水泵進水口的潛水深度。
例:有一成井,具體資料如下,請為該井選購一臺深井潛水泵。
① 機井直徑為200mm;
② 井涌量為60立方米/小時;
③ 井中凈水位至井臺的垂直距離為40米;
④ 試抽水時,凈水位下降10米穩定;
⑤ 水從井中提出后,輸送一斜坡頂,坡度為30度,坡長為100米
解:H凈=40+10+100×sin30゜=100(米)
管路:1=40+10+100=150(米)
根據表查得,選擇流量為50立方米/小時時,配3″管路比較經濟。
其管路總損失:H損=150×10.32%=15.48(米)
H實際=100+15.48=115.48(米)
H銘=1.05×115.48=121.25(米)
查深井潛水泵使用說明書后,選用200QJ50-130-30kW型深井潛水泵比較合理
五、安裝、使用和維護的注意事項
(一)安裝注意事項
1.深井的檢查:
(1) 井徑的檢查:
機組安裝前,檢查井孔的內徑是否符合機組下井部分外形尺寸的要求。
(2) 深井水質水溫的檢查:
①新打的深井,首先應用空氣壓縮機或舊的深井潛水泵洗井,使抽出的井水達到規定的值。
②檢查深井的水質和水溫在符合使用條件的前提下方可安裝使用深井潛水泵。
2.深井潛水泵的檢查:
(1)收貨時應仔細檢查深井潛水泵是否與所訂貨物相符,機組有無斷、裂,檢查電纜有無破損,揚水管是否正直,緊固件有無松動現象,轉動泵軸一周是否均勻輕快。
(2)若遇電機與泵體分體運輸時需先連接成電泵機組:安裝聯軸器,將電機與泵體連接架連成一體,使電機軸頭與泵體軸頭對緊不能有間隙,將頂絲順聯軸器上的頂絲孔擰緊,檢查葉輪上下竄量間隙(機組竄量間隙為1-2mm),轉動聯軸器一周應均勻輕快,最后安裝濾水網與護線槽盒。
(3)旋開潛水電機放氣螺栓和注水螺栓,向電機內腔注滿蒸餾水或潔凈的清水(注水要認真防止假滿),存放6小時后,檢查電機繞組絕緣電阻,用500V搖表測其值不低于150MΩ。
(4)同時檢查電機各接口應無漏水現象。
(5)檢查電纜,選擇電纜截面積是否與配套深井潛水泵相符。
(6)將電纜浸入水中6小時后,用500V搖表測電纜的絕緣電阻,其值不低于500MΩ。
(7)將潛水電機引線與電纜接好(具體方法見下節《電纜接頭方法與絕緣處理》),把接頭部位浸入室溫水中6小時后,用500V搖表測其對地絕緣電阻,其值不低于150MΩ。
3.電纜接頭方法與絕緣處理
(1)電纜接頭的方法與步驟
a. 三芯電纜接頭時應將三個接頭位置依次錯開一定距離,防止短路。先將電纜的外層護套及主絕緣層剝掉,露出銅線40-60mm,將靠近線芯部分的橡膠修成錐形,把銅芯線氧化物等清除干凈(如圖1)。
b.把電機引出電纜線芯與動力電纜線芯插接頭分為數股(不小于6股)平均分開,將兩個接頭交叉在一起,交叉長度以兩端線頭與絕緣層對齊為宜(如圖2,此方法較為實用)。
c.用裸銅線綁扎牢固、再進行搪錫焊接處理;或從中部分出一股向一端纏繞,使各股一次纏繞完畢,另一端以同樣方法進行,用手鉗把接頭纏緊,有條件可把接頭掛錫,使效果更佳(如圖3);也可采用電弧焊接或套管進行冷壓(如圖4、圖5,截面積較大的電纜,不建議采用圖4、圖5。

(2)接頭部位的絕緣處理
①清理焊接部位的焊渣,銼去尖角,毛刺。
②用汽油或酒精擦洗焊接表面及附近的線和纜的絕緣表層,自然涼干。
③底層用高壓自粘性橡膠帶半疊包扎不低于三層,每層逐漸向外延伸。包扎時須把高壓自粘性橡膠帶拉伸200%,包扎必須牢固扎實,在包扎第一層時不得有銅絲頭露出或刺透膠帶。(如圖6)
④外層用聚氯乙烯帶半疊包扎不低于三層。包扎時拉緊膠帶,包扎必須牢固扎實。
⑤絕緣帶的包扎長度及形狀見(圖7)
(3)電機引出線為雙纜的接線方式如下圖,接頭方法與步驟同上

4.供電的檢查
電源電壓、頻率是否和電機銘牌要求相符,其偏差是否符合使用條件規定的范圍,電氣控制裝置(建議:電泵控制拒功率應為電機功率的1.2倍—1.4倍)是否可靠。
5.安裝設備和工具的準備與檢查:
①起重設備:(吊車或三角架)起吊高度應大于3m并能承受全套深井潛水泵(機組、電纜、揚水管)的重量。
②工具:夾板、連接螺栓、橡膠墊,鋼絲繩、扳手、克絲鉗、螺絲刀、兆歐
表(搖表),壓力表,絕緣橡膠自粘帶(選備水位測量器)。
6.安裝方法與注意事項:
(1)深井潛水泵的下井安裝方法:
深井潛水泵(深井深井潛水泵)下井安裝一般有兩種方式:一種是揚程很低(一般低于30m)的深井潛水泵可使用軟管安裝;一種是揚程較高(一般在30m以上)的深井潛水泵應采用鋼管安裝。
①、使用軟管下井安裝
使用軟管下井安裝的深井潛水泵,可以直接用鋼絲繩或其他能承受深井潛水泵和水管及管中水全部重量的繩索(如尼龍繩等)垂直吊裝在井內。
②、采用鋼管下井安裝
采用鋼管下井安裝的深井潛水泵,其安裝方法如圖。
電泵安裝示意圖

a.用卡箍(下井用泵卡)卡緊深井潛水泵潛水泵部分的上瑞,并用吊裝設備吊起,慢慢下入井中,直到卡箍穩固放在井口上,卸下吊鏈。
b.用另一付卡箍(下井用泵卡)卡緊一根(或多根連接好的揚水管)揚水管,距離連接管法蘭15cm處用吊裝設備吊起,慢慢放下準備與水泵連接,揚水管法蘭與深井潛水泵法蘭之間墊好橡膠密封墊,用螺栓、螺母和彈簧墊圈將揚水管法蘭與深井潛水泵法蘭均勻用力擰緊。
c.將深井潛水泵稍稍吊起,卸下潛水泵上端的卡箍,隨著電泵的下井,每隔3-5米必須用電纜卡將電纜固定在揚水管上,慢慢下放水泵,直至卡箍穩固擱在井口上。
d.用同樣方法將所有揚水管接在深井潛水泵上,下入井中。
e.將井用潛水泵的引出電纜接入控制開關后,再接入三相電源。
(2)安裝注意事項
①機組下井前應再次檢查電機表面有無漏水現象及電機內腔的水是否灌滿,再次用搖表搖測電機對地絕緣電阻,其值不低于150MΩ。
②下井時用應隨時搖測電機對地絕緣電阻,其值不低于50MΩ。
③檢查深井潛水泵的潛水深度,確保電泵的安裝高度符合安裝示意圖的要求。
④下泵過程中,決不可拖拉電纜,以防止損壞電纜密封和電纜接頭,造成漏水或漏電的嚴重事故。
⑤下泵過程中若發現卡死現象,應及時旋轉和扳動揚水管,以克服死點,避免卡死和損壞電泵。
(二)使用注意事項
1、深井潛水泵的啟動:
(1)電網容量較小時,應采用降壓啟動。潛水電機控制柜的容量應為潛水電機功率1.2~1.4倍。如客戶自行配制控制柜,則控制柜必須配有短路、缺相、過流及丟轉延時跳閘等保護裝置,動作可靠靈敏,以保證深井潛水泵的安全運行。
(2)為避免深井潛水泵轉子瞬間上竄及減小啟動負荷,啟動時應把出口閥門關至閥門行程的3/4處(留1/4氣隙,以便放氣),待啟動出水后緩緩打開,按水泵工況點控制適當位置。
(3)深井潛水泵開始運轉后,應加強監護及觀測水位變化,保證深井潛水泵在工況范圍內運行,待深井潛水泵運行平穩后,方可投入正式運轉。
(4)深井潛水泵第一次投入運行4小時后,停機迅速測量其熱態絕緣電阻,其值不低于0.5MΩ時,才能繼續使用。
(5)深井潛水泵每次啟動后和停泵前,必須測定其熱態及冷態絕緣電阻,以觀察深井潛水泵絕緣電阻變化情況。
2.深井潛水泵的運行
(1)深井潛水泵應在設計工況點范圍內運行,此時軸向力適中,水泵效率最高,經濟可靠。
(2)深井潛水泵每運行8小時后應全面檢查一次,電流表、電壓表、壓力表(各儀表)等儀表的指示值是否有顯著變化,電氣元件各電路節點是否發熱,深井潛水泵運轉是否有異常噪音,正常工作電流是否超過電機銘牌上規定的額定電流值。
3. 深井潛水泵的停泵
(1)深井潛水泵停泵前,為防止水的倒流,在切斷電源的同時關閉閥門。重新啟動時,須在停車20分鐘后進行,以防潛水電機內溫升過高。
(2)有下列情況之一者,應立即停止運行:
①深井潛水泵的工作狀態沒有改變,電壓為額定值而電流超過電機額定電流值時;
②出水量不正常,間歇性出水,水中含砂量顯著增加;
③潛水電機絕緣電阻熱態時低于0.5MΩ;
④深井潛水泵機組有明顯的噪音和振動;
⑤電壓明顯不能滿足使用條件,低于(或高于)額定電壓5%。
(三)維護注意事項
1.運行中的維護
(1)每天檢查電流,電壓,出口壓力,每周檢查潛水電機絕緣電阻和水井動水位并逐項做好記錄。
(2)使用中盡量減少深井潛水泵機組啟動和停泵次數。
(3)深井潛水泵下井后若不連續使用,應至少每周啟動一次,并運行5-10分鐘,防止深井潛水泵因銹蝕不能啟動。
(4)深井潛水泵應定期檢查,并做好檢修記錄。
2. 深井潛水泵的貯存
(1)深井潛水泵每運行一年或運行不滿一年,但潛水時間已達兩年的,應將深井潛水泵由井下吊起,進行預防性檢查,實行計劃維修。
(2)潛水電機可在-5℃—40℃環境下存放,貯存時應放出內部積水,表面擦干,軸頭及機泵聯接部位涂上防銹油脂,應直立存放于干燥、無化學腐蝕物品、常溫地點。
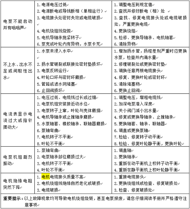
六、故障現象與解決方法

非常感謝您對大東海泵業無錫有限公司官方網站的訪問!以上是關于深井潛水泵使用和維護的介紹,如您對此問題還想深一步了解,或有其他泵業產品、水泵選型、水泵型號、水泵價格的問題需要解答,請聯系本水泵廠家,隨時歡迎您的咨詢??头撓惦娫挘?33 9511 4288,微信同號。謝謝!